新能源汽车替代传统燃油车势在必行。汽车工业具有产业链长、涉及面广、国际化程度高的特点,是我国经济发展的重要支柱产业。
2021年我国年产汽车销量超过2000万辆,是全球第一大汽车生产国和消费国。其中,我国新能源汽车2021年销量为298.9万辆,同比增长169.1%。传统能源的非可持续性及全球对环保课题的愈发重视,新能源汽车替代传统燃油车已成为全球共识。

新能源空调压缩机驱动大都采用三相逆变的结构。制冷模式下,其工作原理与燃油车空调相似,制冷过程由压缩机带动。电动压缩机将气态冷媒进行高压压缩,高压气态冷媒经过四通换向阀后,流入车外换热器液化放热,液态制冷剂流经干燥器过滤杂质,电子膨胀阀将制冷剂雾化,车内换热器将雾化制冷剂吸热蒸发,降低蒸发器周围空气温度,鼓风机将蒸发器周围冷气吹入车内,制冷剂再次进入电动压缩机循环以上过程。

拓扑图
逆变部分目前市场上主流的实现方案有两种,一种是Gate Driver+IGBT的方案,另外一种为IPM方案:
(1)在Gate Driver+IGBT方案上士兰微电子提供了丰富的星空体育种类,具体如下:

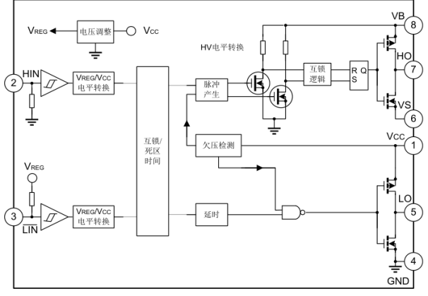
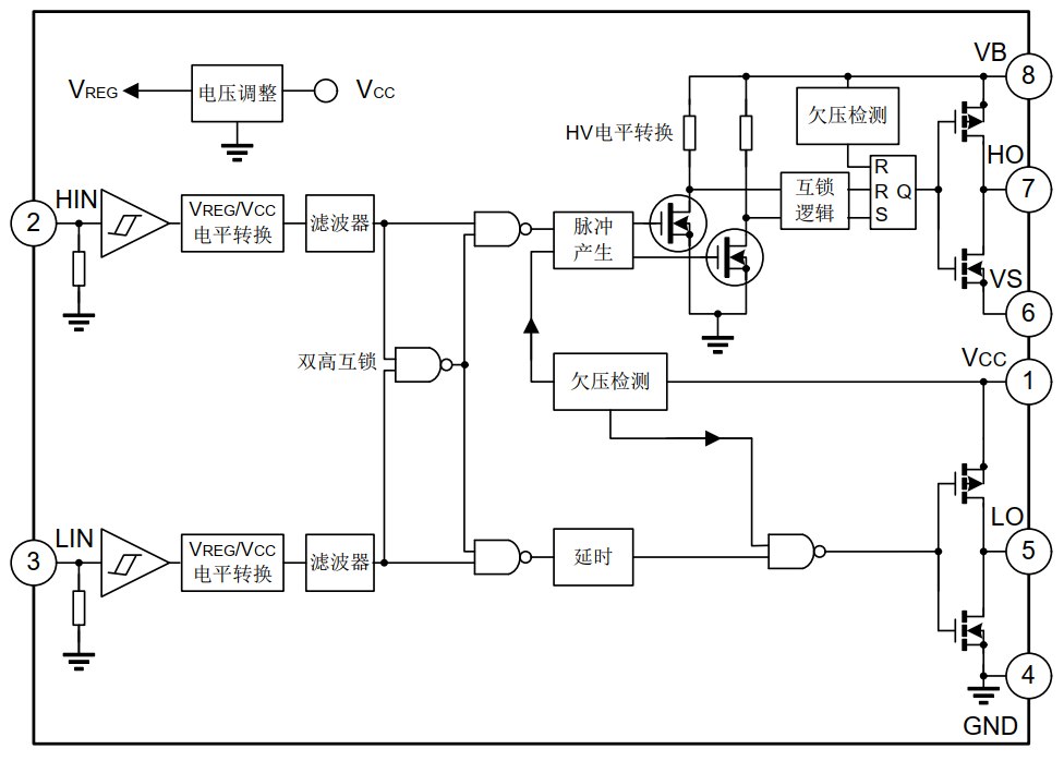
典型星空体育SDH2106U(左侧),SDH21263(右侧)内部框图如下:

其中SDH21263广泛应用于各种A00级新能源汽车,星空体育具有内置双高互锁,内置欠压检测,内置死区时间等丰富功能。
(2)IPM方案采用士兰微电子DIP27/DIP29封装:

DIP27封装 DIP29封装
SD30M60AC是我司DIP27星空体育,内置BSD,星空体育过流、欠压、过温保护功能,具有FO故障输出信号功能,绝缘耐压满足2500Vrms/min。已在国内TOP汽车空调压机厂商完成批量供货。该星空体育具有开关损耗低,温升小等优点。
SD30M60AC开关损耗测试波形如下:
测试条件:VDC=300V,VCC=VBS=15V,IC=6.3A;
其中,灰色波形为我司星空体育波形,彩色波形为同行星空体育波形。从对比波形可以看出,我司星空体育波形开通尖峰电流更小,关断拖尾电流更小,开关损耗对比同行星空体育电路更有优势。

开通波形 关断波形
SDM30N60FA、SDM50N60FA为我司DIP29系列星空体育,内置BSD,星空体育过流、欠压、过温保护功能,具有FO故障输出信号功能,绝缘耐压满足2500Vrms/min。目前已在国内TOP汽车空调压机厂商完成导入并量产。相对于同行星空体育,我司星空体育的开关损耗,温升,过载能力等参数更具优势。
SDM30N60FA开关损耗测试波形如下:
测试条件:VDC=300V,VCC=VBS=15V,IC=10A;
其中彩色波形为我司星空体育波形,灰色波形为同行星空体育波形。从对比波形可以看出,我司星空体育波形开通速度更快,关断拖尾电流更小,开关损耗对比同行星空体育电路更有优势。

开通波形 关断波形